一 前置準備
1.1 前置條件
相應的充足資源的Linux服務器;
設置相應的主機名,參考命令:
1 hostnamectl set-hostname k8smaster
Mac及UUID唯一;
若未關閉防火牆則建議放通相應端口,如下:
Master節點——
|
規則 |
方向 |
端口範圍 |
作用 |
使用者 |
|
TCP |
Inbound |
6443* |
Kubernetes API server |
All |
|
TCP |
Inbound |
2379-2380 |
etcd server client API |
kube-apiserver, etcd |
|
TCP |
Inbound |
10250 |
Kubelet API |
Self, Control plane |
|
TCP |
Inbound |
10251 |
kube-scheduler |
Self |
|
TCP |
Inbound |
10252 |
kube-controller-manager |
Self |
Worker 節點——
|
規則 |
方向 |
端口範圍 |
作用 |
使用者 |
|
TCP |
Inbound |
10250 |
Kubelet API |
Self, Control plane |
|
TCP |
Inbound |
30000-32767 |
NodePort Services** |
All |
其他更多前置準備見:
二 主要組件
2.1 核心組件
- etcd:保存了整個集群的狀態;
- apiserver:提供了資源操作的唯一入口,並提供認證、授權、訪問控制、API註冊和發現等機制;
- controller manager:負責維護集群的狀態,比如故障檢測、自動擴展、滾動更新等;
- scheduler:負責資源的調度,按照預定的調度策略將Pod調度到相應的機器上;
- kubelet:負責維護容器的生命周期,同時也負責Volume(CVI)和網絡(CNI)的管理;
- Container runtime:負責鏡像管理以及Pod和容器的真正運行(CRI);
- kube-proxy:負責為Service提供cluster內部的服務發現和負載均衡。
2.2 非核心組件
- kube-dns:負責為整個集群提供DNS服務;
- Ingress Controller:為服務提供外網入口;
- Heapster:提供資源監控;
- Dashboard:提供GUI;
- Federation:集群聯邦提供跨可用區的集群;
- Fluentd-elasticsearch:提供集群日誌採集、存儲與查詢。
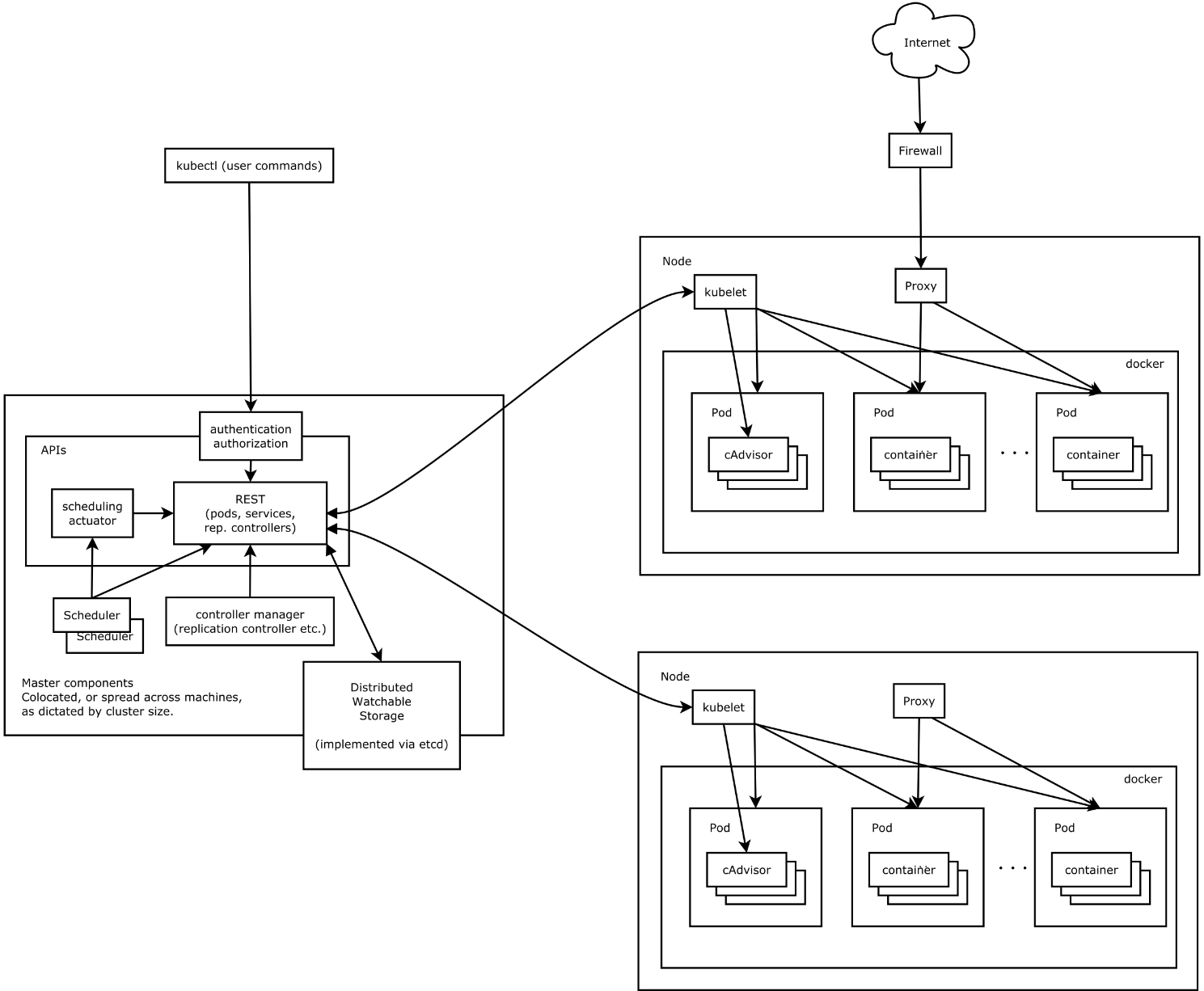
延伸1:對master節點服務組件的理解:
Master節點上面主要由四個模塊組成:APIServer,schedule,controller-manager,etcd。
APIServer: APIServer負責對外提供RESTful的kubernetes API的服務,它是系統管理指令的統一接口,任何對資源的增刪該查都要交給APIServer處理后再交給etcd,如架構圖中所示,kubectl(Kubernetes提供的客戶端工具,該工具內部就是對Kubernetes API的調用)是直接和APIServer交互的。
schedule: schedule負責調度Pod到合適的Node上,如果把scheduler看成一個黑匣子,那麼它的輸入是pod和由多個Node組成的列表,輸出是Pod和一個Node的綁定,即將這個pod部署到這個Node上。Kubernetes目前提供了調度算法,但是同樣也保留了接口,用戶可以根據自己的需求定義自己的調度算法。
controller manager: 如果APIServer做的是前台的工作的話,那麼controller manager就是負責後台的。每一個資源都對應一個控制器。而control manager就是負責管理這些控制器的,比如我們通過APIServer創建了一個Pod,當這個Pod創建成功后,APIServer的任務就算完成了。而後面保證Pod的狀態始終和我們預期的一樣的重任就由controller manager去保證了。
etcd:etcd是一個高可用的鍵值存儲系統,kubernetes使用它來存儲各個資源的狀態,從而實現了Restful的API。
延伸2:對master節點服務組件的理解:
每個Node節點主要由三個模板組成:kubelet、kube-proxy、runtime。
runtime:runtime指的是容器運行環境,目前Kubernetes支持docker和rkt兩種容器。
kube-proxy: 該模塊實現了kubernetes中的服務發現和反向代理功能。kube-proxy支持TCP和UDP連接轉發,默認基於Round Robin算法將客戶端流量轉發到與service對應的一組後端pod。服務發現方面,kube-proxy使用etcd的watch機制,監控集群中service和endpoint對象數據的動態變化,並且維護一個service到endpoint的映射關係,從而保證了後端pod的IP變化不會對訪問者造成影響。另外,kube-proxy還支持session affinity。
kublet:kublet是Master在每個Node節點上面的agent,是Node節點上面最重要的模塊,它負責維護和管理該Node上的所有容器,但是如果容器不是通過kubernetes創建的,它並不會管理。本質上,它負責使Pod的運行狀態與期望的狀態一致。
三 部署規劃
3.1 節點規劃
提示:本實驗使用三節點master部署,從而實現master的高可用。
3.2 組件及版本
- Kubernetes 1.14.2
- Docker 18.09.6-ce
- Etcd 3.3.13
- Flanneld 0.11.0
- 插件:
- Coredns
- Dashboard
- Metrics-server
- EFK (elasticsearch、fluentd、kibana)
- 鏡像倉庫:
- docker registry
- harbor
3.3 組件策略
kube-apiserver:
- 使用節點本地 nginx 4 層透明代理實現高可用;
- 關閉非安全端口 8080 和匿名訪問;
- 在安全端口 6443 接收 https 請求;
- 嚴格的認證和授權策略 (x509、token、RBAC);
- 開啟 bootstrap token 認證,支持 kubelet TLS bootstrapping;
- 使用 https 訪問 kubelet、etcd,加密通信;
kube-controller-manager:
- 3 節點高可用;
- 關閉非安全端口,在安全端口 10252 接收 https 請求;
- 使用 kubeconfig 訪問 apiserver 的安全端口;
- 自動 approve kubelet 證書籤名請求 (CSR),證書過期后自動輪轉;
- 各 controller 使用自己的 ServiceAccount 訪問 apiserver;
kube-scheduler:
- 3 節點高可用;
- 使用 kubeconfig 訪問 apiserver 的安全端口;
kubelet:
- 使用 kubeadm 動態創建 bootstrap token,而不是在 apiserver 中靜態配置;
- 使用 TLS bootstrap 機制自動生成 client 和 server 證書,過期后自動輪轉;
- 在 KubeletConfiguration 類型的 JSON 文件配置主要參數;
- 關閉只讀端口,在安全端口 10250 接收 https 請求,對請求進行認證和授權,拒絕匿名訪問和非授權訪問;
- 使用 kubeconfig 訪問 apiserver 的安全端口;
kube-proxy:
- 使用 kubeconfig 訪問 apiserver 的安全端口;
- 在 KubeProxyConfiguration 類型的 JSON 文件配置主要參數;
- 使用 ipvs 代理模式;
集群插件:
- DNS:使用功能、性能更好的 coredns;
- Dashboard:支持登錄認證;
- Metric:metrics-server,使用 https 訪問 kubelet 安全端口;
- Log:Elasticsearch、Fluend、Kibana;
- Registry 鏡像庫:docker-registry、harbor。
四 其他準備
4.1 手動添加解析
注意:以下4.1至4.7步驟可通過如下腳本快速實現:
1 [root@k8smaster01 ~]# vi k8sinit.sh 2 # Modify Author: xhy 3 # Modify Date: 2019-06-23 22:19 4 # Version: 5 #***************************************************************# 6 # Initialize the machine. This needs to be executed on every machine. 7 8 # Add host domain name. 9 cat >> /etc/hosts << EOF 10 172.24.8.71 k8smaster01 11 172.24.8.72 k8smaster02 12 172.24.8.73 k8smaster03 13 172.24.8.74 k8snode01 14 172.24.8.75 k8snode02 15 EOF 16 17 # Add docker user 18 useradd -m docker 19 20 # Disable the SELinux. 21 sed -i 's/^SELINUX=.*/SELINUX=disabled/' /etc/selinux/config 22 23 # Turn off and disable the firewalld. 24 systemctl stop firewalld 25 systemctl disable firewalld 26 27 # Modify related kernel parameters & Disable the swap. 28 cat > /etc/sysctl.d/k8s.conf << EOF 29 net.ipv4.ip_forward = 1 30 net.bridge.bridge-nf-call-ip6tables = 1 31 net.bridge.bridge-nf-call-iptables = 1 32 net.ipv4.tcp_tw_recycle = 0 33 vm.swappiness = 0 34 vm.overcommit_memory = 1 35 vm.panic_on_oom = 0 36 net.ipv6.conf.all.disable_ipv6 = 1 37 EOF 38 sysctl -p /etc/sysctl.d/k8s.conf >&/dev/null 39 swapoff -a 40 sed -i '/ swap / s/^\(.*\)$/#\1/g' /etc/fstab 41 modprobe br_netfilter 42 43 # Add ipvs modules 44 cat > /etc/sysconfig/modules/ipvs.modules <<EOF 45 #!/bin/bash 46 modprobe -- ip_vs 47 modprobe -- ip_vs_rr 48 modprobe -- ip_vs_wrr 49 modprobe -- ip_vs_sh 50 modprobe -- nf_conntrack_ipv4 51 EOF 52 chmod 755 /etc/sysconfig/modules/ipvs.modules 53 bash /etc/sysconfig/modules/ipvs.modules 54 55 # Install rpm 56 yum install -y conntrack ntpdate ntp ipvsadm ipset jq iptables curl sysstat libseccomp wget 57 58 # Create k8s directory $$ Add system PATH 59 mkdir -p /opt/k8s/{bin,work} /etc/{kubernetes,etcd}/cert 60 echo 'PATH=/opt/k8s/bin:$PATH' >>/root/.bashrc 61 source /root/.bashrc 62 63 # Reboot the machine. 64 reboot
1 [root@k8smaster01 ~]# cat <<EOF >> /etc/hosts 2 172.24.8.71 k8smaster01 3 172.24.8.72 k8smaster02 4 172.24.8.73 k8smaster03 5 172.24.8.74 k8snode01 6 172.24.8.75 k8snode02 7 EOF
提示:所有節點均建議如上操作。
4.2 添加docker賬戶
1 [root@k8smaster01 ~]# useradd -m docker
提示:所有節點均建議如上操作。
4.3 關閉SELinux
1 [root@k8smaster01 ~]# setenforce 0 2 [root@k8smaster01 ~]# sed -i 's/^SELINUX=.*/SELINUX=disabled/' /etc/selinux/config
4.4 修正iptables
1 [root@k8smaster01 ~]# systemctl stop firewalld 2 [root@k8smaster01 ~]# systemctl disable firewalld #關閉防火牆 3 [root@k8smaster01 ~]# cat <<EOF >> /etc/sysctl.d/k8s.conf 4 net.bridge.bridge-nf-call-ip6tables = 1 5 net.bridge.bridge-nf-call-iptables = 1 6 net.ipv4.ip_forward = 1 7 EOF 8 [root@k8smaster01 ~]# modprobe br_netfilter 9 [root@k8smaster01 ~]# sysctl -p /etc/sysctl.d/k8s.conf
提示:所有節點均建議如上操作。
4.5 關閉swap
1 [root@k8smaster01 ~]# sed -i '/ swap / s/^\(.*\)$/#\1/g' /etc/fstab 2 [root@k8smaster01 ~]# echo "vm.swappiness = 0" >> /etc/sysctl.d/k8s.conf #禁止使用 swap 空間,只有當系統 OOM 時才允許使用它 3 [root@k8smaster01 ~]# sysctl -p /etc/sysctl.d/k8s.conf
4.6 其他調整
1 [root@k8smaster01 ~]# cat <<EOF >> /etc/sysctl.d/k8s.conf 2 vm.overcommit_memory = 1 # 不檢查物理內存是否夠用 3 vm.panic_on_oom = 0 # 開啟 OOM 4 net.ipv6.conf.all.disable_ipv6 = 1 # 關閉 IPV6 5 EOF 6 [root@k8smaster01 ~]# sysctl -p /etc/sysctl.d/k8s.conf 7 [root@k8smaster01 ~]# mkdir -p /opt/k8s/{bin,work} /etc/{kubernetes,etcd}/cert #創建相應目錄 8 [root@k8smaster01 ~]# yum install -y conntrack ntpdate ntp ipvsadm ipset jq iptables curl sysstat libseccomp wget
提示:必須關閉 tcp_tw_recycle,否則和 NAT 衝突,會導致服務不通;
關閉 IPV6,防止觸發 docker BUG。
4.7 加載IPVS
pod的負載均衡是用kube-proxy來實現的,實現方式有兩種,一種是默認的iptables,一種是ipvs,相對iptables,ipvs有更好的性能。且當前ipvs已經加入到了內核的主幹。
為kube-proxy開啟ipvs的前提需要加載以下的內核模塊:
- ip_vs
- ip_vs_rr
- ip_vs_wrr
- ip_vs_sh
- nf_conntrack_ipv4
1 [root@k8smaster01 ~]# cat > /etc/sysconfig/modules/ipvs.modules <<EOF 2 #!/bin/bash 3 modprobe -- ip_vs 4 modprobe -- ip_vs_rr 5 modprobe -- ip_vs_wrr 6 modprobe -- ip_vs_sh 7 modprobe -- nf_conntrack_ipv4 8 EOF 9 [root@k8smaster01 ~]# chmod 755 /etc/sysconfig/modules/ipvs.modules 10 [root@k8smaster01 ~]# bash /etc/sysconfig/modules/ipvs.modules 11 [root@k8smaster01 ~]# lsmod | grep -e ip_vs -e nf_conntrack_ipv4 12 [root@k8smaster01 ~]# yum -y install ipvsadm
提示:所有節點均建議如上操作。
為了更好的管理和查看ipvs,可安裝相應的管理工具《002.LVS管理工具的安裝與使用》。
五 環境準備
5.1 配置免秘鑰
為了更方便遠程分發文件和執行命令,本實驗配置master節點到其它節點的 ssh 信任關係。
1 [root@k8smaster01 ~]# ssh-keygen -f ~/.ssh/id_rsa -N '' 2 [root@k8smaster01 ~]# ssh-copy-id -i ~/.ssh/id_rsa.pub root@k8smaster01 3 [root@k8smaster01 ~]# ssh-copy-id -i ~/.ssh/id_rsa.pub root@k8smaster02 4 [root@k8smaster01 ~]# ssh-copy-id -i ~/.ssh/id_rsa.pub root@k8smaster03 5 [root@k8smaster01 ~]# ssh-copy-id -i ~/.ssh/id_rsa.pub root@k8snode01 6 [root@k8smaster01 ~]# ssh-copy-id -i ~/.ssh/id_rsa.pub root@k8snode02
提示:此操作僅需要在master節點操作。
5.2 分發集群配置參數腳本
後續使用的環境變量都定義在文件 environment.sh 中,同時拷貝到所有節點的 /opt/k8s/bin 目錄:
1 #!/usr/bin/bash 2 3 # 生成 EncryptionConfig 所需的加密 key 4 export ENCRYPTION_KEY=$(head -c 32 /dev/urandom | base64) 5 6 # 集群 MASTER 機器 IP 數組 7 export MASTER_IPS=(172.24.8.71 172.24.8.72 172.24.8.73) 8 9 # 集群 MASTER IP 對應的主機名數組 10 export MASTER_NAMES=(k8smaster01 k8smaster02 k8smaster03) 11 12 # 集群 NODE 機器 IP 數組 13 export NODE_IPS=(172.24.8.74 172.24.8.75) 14 15 # 集群 NODE IP 對應的主機名數組 16 export NODE_NAMES=(k8snode01 k8snode02) 17 18 # 集群所有機器 IP 數組 19 export ALL_IPS=(172.24.8.71 172.24.8.72 172.24.8.73 172.24.8.74 172.24.8.75) 20 21 # 集群所有IP 對應的主機名數組 22 export ALL_NAMES=(k8smaster01 k8smaster02 k8smaster03 k8snode01 k8snode02) 23 24 # etcd 集群服務地址列表 25 export ETCD_ENDPOINTS="https://172.24.8.71:2379,https://172.24.8.72:2379,https://172.24.8.73:2379" 26 27 # etcd 集群間通信的 IP 和端口 28 export ETCD_NODES="k8smaster01=https://172.24.8.71:2380,k8smaster02=https://172.24.8.72:2380,k8smaster03=https://172.24.8.73:2380" 29 30 # kube-apiserver 的反向代理(kube-nginx)地址端口 31 export KUBE_APISERVER="https://127.0.0.1:8443" 32 33 # 節點間互聯網絡接口名稱 34 export IFACE="eth0" 35 36 # etcd 數據目錄 37 export ETCD_DATA_DIR="/data/k8s/etcd/data" 38 39 # etcd WAL 目錄,建議是 SSD 磁盤分區,或者和 ETCD_DATA_DIR 不同的磁盤分區 40 export ETCD_WAL_DIR="/data/k8s/etcd/wal" 41 42 # k8s 各組件數據目錄 43 export K8S_DIR="/data/k8s/k8s" 44 45 # docker 數據目錄 46 export DOCKER_DIR="/data/k8s/docker" 47 48 ## 以下參數一般不需要修改 49 50 # TLS Bootstrapping 使用的 Token,可以使用命令 head -c 16 /dev/urandom | od -An -t x | tr -d ' ' 生成 51 BOOTSTRAP_TOKEN="41f7e4ba8b7be874fcff18bf5cf41a7c" 52 53 # 最好使用 當前未用的網段 來定義服務網段和 Pod 網段 54 55 # 服務網段,部署前路由不可達,部署後集群內路由可達(kube-proxy 保證) 56 SERVICE_CIDR="10.254.0.0/16" 57 58 # Pod 網段,建議 /16 段地址,部署前路由不可達,部署後集群內路由可達(flanneld 保證) 59 CLUSTER_CIDR="172.30.0.0/16" 60 61 # 服務端口範圍 (NodePort Range) 62 export NODE_PORT_RANGE="30000-32767" 63 64 # flanneld 網絡配置前綴 65 export FLANNEL_ETCD_PREFIX="/kubernetes/network" 66 67 # kubernetes 服務 IP (一般是 SERVICE_CIDR 中第一個IP) 68 export CLUSTER_KUBERNETES_SVC_IP="10.254.0.1" 69 70 # 集群 DNS 服務 IP (從 SERVICE_CIDR 中預分配) 71 export CLUSTER_DNS_SVC_IP="10.254.0.2" 72 73 # 集群 DNS 域名(末尾不帶點號) 74 export CLUSTER_DNS_DOMAIN="cluster.local" 75 76 # 將二進制目錄 /opt/k8s/bin 加到 PATH 中 77 export PATH=/opt/k8s/bin:$PATH
1 [root@k8smaster01 ~]# source environment.sh 2 [root@k8smaster01 ~]# for all_ip in ${ALL_IPS[@]} 3 do 4 echo ">>> ${all_ip}" 5 scp environment.sh root@${all_ip}:/opt/k8s/bin/ 6 ssh root@${all_ip} "chmod +x /opt/k8s/bin/*" 7 done
本站聲明:網站內容來源於博客園,如有侵權,請聯繫我們,我們將及時處理
【其他文章推薦】
※如何讓商品強力曝光呢? 網頁設計公司幫您建置最吸引人的網站,提高曝光率!!
※網頁設計一頭霧水??該從何著手呢? 找到專業技術的網頁設計公司,幫您輕鬆架站!
※想知道最厲害的台北網頁設計公司推薦、台中網頁設計公司推薦專業設計師”嚨底家”!!